6.负载均衡
阿里云负载均衡简介
-
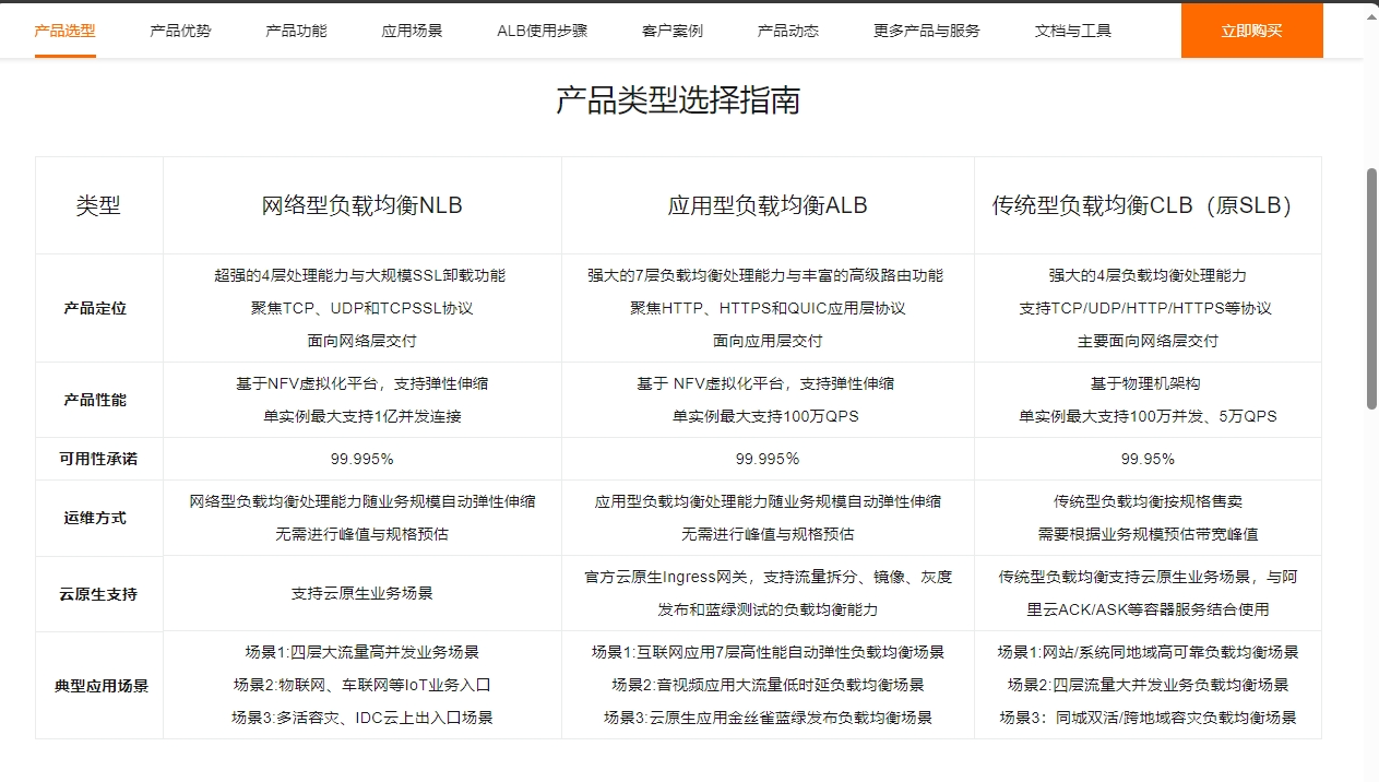
clb:传统负载均衡
- 支持4层和7层,仅支持对url,域名进行转发
- clb使用的多
-
alb:应用负载均衡
- 只支持7层,整合了nginx负载均衡各种功能,可以根据用户请求头响应头
- 如果需要详细处理用户请求之类的操作

架构简 介



CLB传统型负载均衡
创建2个ECS
再创建一台同样规格和区域的ECS

创建CLB
安装nginx
分别在两台ECS上安装nginx
sudo dnf install nginx -y
#nginx默认静态页面路径
#更改静态页面内容,便于测试LB
echo $(hostname) > /usr/share/testpage/index.html
安全组放行
放行对应的端口,默认时80,我重新设置了8010
创建CLB
搜索SLB > 传统型负载均衡CLB

创建一个CLB

创建成功

配置后端服务器
实例管理 > 添加后端服务器 > 将需要负载均衡的服务器勾选上

添加监听端口
实例管理 > 选择对应的CLB实例 > 监听 >添加监听

添加监听端口

配置成功

测试
使用浏览器访问CLB地址,查看显示的页面信息是否不同。可以使用多个浏览器,多刷新几次页面。
如果操作过程中显示不同信息,则说明配成功

ALB应用型负载均衡
创建ALB
应用型负载均衡ALB > 实例 > 创建


创建成功

创建服务器组
应用型负载均衡ALB > 服务器组 > 创建
主要参数:
- VPC:选择和ECS同一网络VPC
- 后端协议:HTTP
- 调度算法:加权轮询

添加后端服务器
应用型负载均衡ALB > 服务器组 > 选择对应服务器组 > 添加后端服务器


添加监听端口
应用型负载均衡ALB > 实例 > 选择对应实例 >添加监听

选择对应服务器组

配置成功

测试
使用浏览器访问ALB的公网地址,格式是一个域名,类似以下地址:
alb-4ig7k7e8c22el65l5m.cn-shanghai.alb.aliyuncs.com
浏览器的地址应该是:
http://alb-4ig7k7e8c22el65l5m.cn-shanghai.alb.aliyuncs.com:8010/ #端口是监听设置的端口
使用浏览器访问ALB地址,查看显示的页面信息是否不同。可以使用多个浏览器,多刷新几次页面。
如果操作过程中显示不同信息,则说明配成功

配置转发规则
该功能是标准功能,上面购买的是基础版,可以将实例升级成标准版,做下面的实验。
应用型负载均衡ALB > 实例 > 选择对应实例 > 查看或编辑转发规则

添加转发规则
转发规则有很多种,HTTP标头只是其中一种,此处只演示HTTP标头。

HTTP标头可以按f12查看页面获取
